【温馨提醒】安全生产你管我管,大家管才平安;事故隐患你查我查,人人查方安全。安全留心中,万事皆成功;安全心中丢,万事皆成空。

糖心vlog

税务稽查开启!3400多家企业被“拉黑”,35家建企被移送司法机关!

2019-05-24 13:49:53 糖心vlog 有限公司 阅读

自从国地税合并之后,各地区税务机关之间实现了发票信息和数据的共享互通,再加上“金三”形成以软件系统测评分析、预警评估、风险推送的稽查新模式,以“互联网+大数据+云计算”稽查天网已经铺开。

虚开发票典型案例

1、根据国家税务总局公布的数据显示:2019年一季度全国税务部门共计公布“黑名单”案件3467件,其中,虚开发票案件就占了3261件。

5.24.jpg

1.jpg



2、有3起典型案例更是被税务总局单独公布!

5.243.jpg

3、2019年4月17日,国家税务总局江苏省税务局公布了145起虚开增值税专用发票案件,其中工程相关企业的案件18起!

而早在2019年3月15日,国家税务总局江苏省税务局也曾公布过256家重大税收违法的企业,全因虚开发票被移送司法机关处理!工程类企业占有17家!

5.244.jpg

处罚情况:依照《中华人民共和国税收征收管理法》等相关法律法规的有关规定,依法移送司法机关。

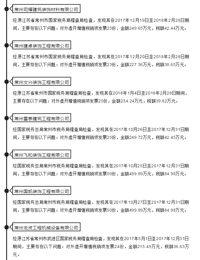
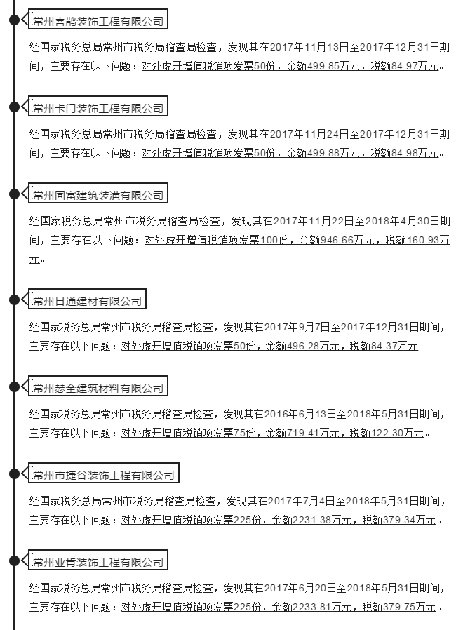
35起工程企业主要违法事实如下:

01.png

02.png

03.png

04.png

05.png

除了依法移送司法机关,还处罚款10万元。

虚开发票的处罚

刑法第205条虚开增值税专用发票、用于骗取出口退税、抵扣税款发票罪(含单位)量刑标准:

(一)虚开增值税专用发票或者虚开用于骗取出口退税、抵扣税款的其他发票的,虚开税款数额5万元以上或者致使国家税款被骗3万元以上的,应予立案追诉,处三年以下有期徒刑或者拘役,并处罚金;

(二)虚开税款数额50万元以上或者致使国家税款被骗30万元以上的,属于“数额较大”或者“其他严重情节”,处三年以上十年以下有期徒刑,并处罚金;

(三)虚开税款数额250万元以上或者致使国家税款被骗150万元以上的,属于“数额巨大”或者“其他特别严重情节”,处十年以上有期徒刑或者无期徒刑,并处罚金或者没收财产。

虚开发票但没有达到追诉标准的,应当根据《发票管理办法》第三十七条规定处理,即“违反本办法第二十二条第二款的规定虚开发票的,由税务机关没收违法所得;虚开金额在1万元以下的,可以并处5万元以下的罚款;虚开金额超过1万元的,并处5万元以上50万元以下的罚款;构成犯罪的,依法追究刑事责任。”

税务稽查关注的重点

想要做个遵纪守法的纳税人,有些知识点我们还是要了解一下的,下面这6点是税务稽查的重点,老板们要看仔细了!

1、增值税零申报问题

之前小编就说过关于零申报的问题,零申报固然能解企业一时之忧,但长期零申报是有很大风险的。一旦零申报持续时间超过6个月,税务机关就会对企业展开分析调查,确认企业是否存在隐匿收入等问题。

2、税负率异常问题

每个行业的平均增值税、所得税税负水平在当地的税务系统中都是有所记录的,一旦超出正常水平太多,税务机关就会来调查原因 !

3、进项发票对比问题

增值税进项和销项的对比一直是税务稽查的重点之一,主要审核发票内容的一致性和税率的准确性。在“金三”系统上线之后,这个问题就更加无所遁形,企业不能存在侥幸心理。

4、税收优惠企业认定问题

这个不用多说,对于那些享受税收优惠政策的企业,一直都是税务机关专门清查的重点。

5、初级农产品发票虚开问题

初级农产品收购发票是发票虚开的重灾区,这是由企业本身特点决定的。这类企业的成本中原材料占大头,相关的进项税比重高,再者加工对象又是初级农产品,这就给“虚开”提供了便利,因此国家对虚开农产品发票的行为查得很严,一旦发现,必将严惩。

6、重点税源企业问题

重点税源企业都是纳税大户,纳税额巨大,他们如果出现偷税漏税行为,将给国家造成更大的税收损失,因此也成为了税务机关的稽查重点对象。

如何辨别那些是虚开发票?怎么查?

有老板要说了,道理我都懂,作为守法的企业,咱绝不虚开发票,也不接受虚开的发票,但我应该如何辨别哪些是虚开的发票,哪些是正常开的发票呢?

一般虚开发票的企业在财务处理,往往有如下特征:

1、虚拟购货,签订假合同或根本没有采购合同;

2、没有入库单或制造假入库单,且没有相关的收发货运单据;

3、进、销、存账目记载混乱,对应关系不清;

4、在应付账款上长期挂账不付款,或资金来源不明;

5、从银行对账单上看,资金空转现象较为明显,货款打出后又转回;

如果取得的发票存在疑点或问题,应暂缓付款和申报抵扣进项税额,及时向税务机关求助查证。

尤其是对大额购进货物,或者是长期供货人突变开票方名称、开户行及账号信息的,更应重点核查。

发票查询途径:

1、通过国家税务总局网站查询发票。

2、通过各省税务局网站查询发票。

3、通过12366语音自助查询发票。

如果以上方法不能有效确定是否为虚假发票,可以持发票原件直接到管辖本企业的税务部门求助,确认发票真伪。

鸿浩糖心vlog 劳务有限公司

联系电话:0577-89982818

地址:浙江省温州市上江路新世纪商务大厦B201


››欢迎关注

•请点击右上角查看官方帐号进行关注

•或搜索微信号 hhjzlw2015

•或查找公众号 鸿浩糖心vlog 劳务有限公司

•或微信扫一扫下方二维码

微信公众号.jpg



糖心vlog 有限公司 版权所有 联网备案号33032902000184

糖心-糖心vlog官网-记录美好生活甜蜜的瞬间 糖心-糖心vlog官网-记录美好生活甜蜜的瞬间 糖心-糖心vlog官网-记录美好生活甜蜜的瞬间 糖心-糖心vlog官网-记录美好生活甜蜜的瞬间 糖心-糖心vlog官网-记录美好生活甜蜜的瞬间