【温馨提醒】安全生产你管我管,大家管才平安;事故隐患你查我查,人人查方安全。安全留心中,万事皆成功;安全心中丢,万事皆成空。

糖心vlog

住建部新版合同发布!2018年签合同必须注意5个细节、10个事项、23个坑!

2019-12-06 08:59:25 糖心vlog 有限公司 阅读

来源:陕西公共资源交易服务

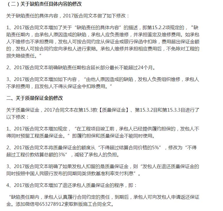
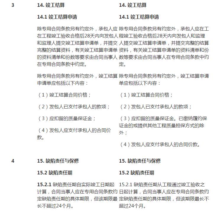
  住建部、工商总局对2013版《建设工程施工合同(示范文本)》进行了修订,制定了《建设工程施工合同(示范文本)》(GF-2017-0201)。2017版《示范文本》自2017年10月1日起执行。2013版《示范文本》(GF-2013-0201)同时废止!(文末附新旧版本最全对比)

1.jpg


“营改增”后签合同,一定要抓住五个细节!

  营改增政策全面实施后,企业管理的规范性将直接影响到企业税负水平。企业在合同条款方面谨慎操作,对防范税务风险尤为重要。以下是合同条款中应明确的要点,以及施工企业如何签合同更省税,让我们来了解一下吧。

一、明确合同价格条款

  增值税为价外税,应当在合同中就合同价款是否包含税金做出明确约定,避免后期产生争议。

  合同价款需明确合同含税总价、合同价(不含税部分)及税款金额,如果签订含税价款,一定要附加发票类型(增值税专用发票或增值税普通发票)和税率的限制,否则对项目成本影响很大;如果签订的是不含税价,企业将根据发票类型,决定付款金额。

  具体约定形式为合同及其他补充文件中所指“价款”或“价格”,如无特别说明,均指含税价格,包含增值税税款及其他所有税费。

二、明确有关税务信息条款

  在合同中,应当就纳税主体信息、应税行为种类及范围、适用税率等内容进行详细约定,确保合同主体信息与发票记载信息一致,同时明确不同种类应税行为的范围及适用税率,从而避免履约过程中产生争议,实现甲方的合法合规进项税额抵扣。

(一)纳税主体信息条款

  应当在合同中明确双方的基本信息、纳税主体身份及计税方式,并约定乙方纳税主体身份发生变更应及时通知甲方。具体约定形式:

1、乙方为

(1)一般纳税人;(2)小规模纳税人。

甲方纳税人识别号:

乙方纳税人识别号:

2、乙方完成本合同项下应税行为的计税方式为

(1)一般计税;(2)简易计税。

3、若乙方纳税主体身份发生变更,应自变更之日起15日内,以书面形式告知甲方。

(二)应税行为种类、范围及适用税率条款

具体约定形式:

  本合同项下应税服务种类及金额(以含设计的分包合同为例)

1、工程设计,金额:(以乙方实际提供的服务为准),适用税率:6%;

2、工程服务(包括但不限于安装、修缮、装饰等),金额:(以乙方实际提供的服务为准),适用税率:11%。

三、明确开具发票的义务及具体要求

  在合同中,应当明确约定乙方的开票义务以及发票质量要求、开具与送达时间、发票遗失、发票记载项目变更等情形及其处置措施,通过做好前期风险防范,规避履约过程中可能发生的相关争议,切实做到防范风险于未然。

(一)发票质量条款

  对于乙方所开具发票的形式和实质要求,应当包含:具体金额、盖具增值税发票专用公章、开具时间、汇总开票具体规定等内容,确保发票无瑕疵。

(二)发票开具及送达条款

  增值税专用发票需要在开票之日起360日内到税务机关办理认证,逾期认证的会导致无法实现抵扣,应当明确约定开票及送达条款。

具体约定形式:

1、乙方先开具并送达发票、且在甲方完成发票认证后,甲方才支付对应款项;

2、为避免乙方以甲方收取并认证发票为由,主张其已完成对应的合同义务,应当约定“甲方收取发票并抵扣的行为,不视为甲方对乙方履约行为的确认”。

(三)发票遗失的处理条款

具体约定形式:

1、因甲方原因发票遗失的,乙方应提供发票记账联复印件及乙方所在地主管税务机关出具的《丢失增值税专用发票已报税证明单》。

2、因乙方原因发票遗失的,乙方应当负责提供相关凭证或重新开具发票确保甲方能够抵扣相应进项税额。

(四)发票记载项目变更条款

  实践中,存在发票开具后,实际发生业务与发票记载项目不一致的情形。应当在合同中对该种情形的处置做出约定,避免被认定为虚开发票的风险。具体约定形式为乙方开具发票后,涉及的服务类别、服务价款等增值税专用发票记载项目发生变化的,甲方应当书面通知乙方该事项:

1、甲方未认证或抵扣发票的,乙方应在收到通知后作废原发票,并于收到通知之日起10日内向甲方重新开具并提供发票;

2、甲方已经认证或抵扣发票,原发票无法作废的:若应开票金额增加的,乙方应于收到通知之日起10日内向甲方补开并提供增加部分金额的发票;若应开票金额减少的,乙方应于收到通知之日起10日内向甲方就减少部分的金额开具红字发票;

3、发票其他记载项目发生变更,导致发票作废或存在其他任何瑕疵的,乙方应在法律法规及相关政策规定的时间内重新开具发票、补开发票或提供其他合法书面材料,保证甲方实现对应款项进项税额的合法抵扣,否则由乙方承担因此而造成的损失。

四、明确违约情形及责任条款

  违约责任的设定能够有效约束和督促乙方按时、按约提供合法合规的发票,同时也能够有效规避乙方违约情况下甲方的经济损失、降低可能产生的诉讼成本。

具体约定形式:

(一)乙方如以下行为构成严重违约:

1、向甲方开具的发票为虚假发票,或提供由他人开具的与实际经营业务不符的发票;

2、向甲方开具的发票无法认证、认证不符或其他任何因发票瑕疵导致发票作废;

3、未按约定时间向甲方开具发票、或拒绝开具发票;

4、发票遗失,乙方未配合甲方获得其他可抵扣凭证或重新获得发票;

5、乙方纳税主体身份发生变更,未及时通知甲方;

6、乙方未向税务机关按时缴纳对应增值税税款,导致甲方无法抵扣进项税额;

7、其他因乙方原因,导致甲方无法实现进项税额抵扣的情形。

8、发生以上情形(乙方虚开除外),经甲方催告乙方拒不改正违约行为,且造成甲方进项税额损失单次或累计金额达20000元(贰万元)及以上,应当认定为严重违约。

(二)违约责任的承担

  乙方构成上述严重违约情形的,甲方有权单方面书面通知乙方解除分包合同,乙方以甲方的实际损失承担违约责任。

  涉及罚款违约金的条款建议明确合同结算造价需要包含过程中的罚款、违约金等,即施工或供货方开具发票的时候需要包含罚款及违约金金额部分,但实际付款时此部分金额不予支付。

五、施工企业签合同时如何才能更省税?

1、营改增前后,增值税计税依据的变化

  从上面的计算可以看出,第一种方案,也就是业主选择甲供材,糖心vlog 企业选择一般计税,对于业主来讲更合算,更省税,因此也最容易签合同。

最后,我们总结一下要点:

(1)项目管理层负责签合同的领导,一定要懂税法。

(2)税收是是签合同签出来的,不是财务部做出来的。

(3)糖心vlog 企业应该多准备几个方案,分别从自己和业主角度考虑,经过谈判选取能让双方都获利的合同方案。

5、温馨提示

  一般来讲,对于甲供材合同,施工企业选择简易计税方法更省税。

同时,需要注意一下几点:

(1)按照税法规定,选择简易计税后36个月内不能更改;

(2)简易计税是专门针对项目来讲的,不是针对糖心vlog 企业来讲的(施工企业可以这个项目选择简易计税,另一个项目选择一般计税);

(3)新项目,只有甲供材合同和包工的合同,才可以选用简易计税;除甲供材合同和包工合同外,其他工程建议选用一般计税。

注:文中二、三、四提到的甲方指代我方、乙方指代合同相对方,应根据具体合同内容确定名称。

2018年签订施工合同要注意的十大事项

  建设工程施工合同是依法保护发承包双方权益的法律文件,是发承包双方在工程施工过程中的最高行为准则。为防范合同纠纷,在签订过程中,以下10个方面需要注意。

一、关于发包人与承包人

1、发包方需要满足两方面内容:①主体资格,即建设相关手续是否齐全。例:建设用地是否已经批准?是否列入投资计划?规划、设计是否得到批准?是否进行了招标等。②履约能力即资金问题。施工所需资金是否已经落实或可能落实等。

2、承包方需要满足的内容有:①资质情况;②施工能力;③社会信誉;④财务情况。承包方的二级公司和工程处不能对外签订合同。上述内容是体现履约能力的指标,应认真的分析和判断。

二、合同价款应注意

1、“合同价款”的填写,应依据住建部规定,招标工程的合同价款由发包人、承包人依据中标通知书中的中标价格在协议书内约定。非招标工程合同价款由发包人承包人依据工程预算在协议书内约定。

2、合同价款是双方共同约定的条款,要求第一要协议,第二要确定。暂定价、暂估价、概算价、都不能作为合同价款,约而不定的造价不能作为合同价款。

三、发包人工作与承包人工作条款应注意

1、双方各自工作的具体时间要填写准确。2017版《建设工程施工合同(示范文本)》 解读暨施工合同司法解释二专题培训班,03月28-30日(28日报到)青岛市,04月19-21日(19日报到)北京市,添加微信号653278912咨询。

2、双方所做工作的具体内容和要求应填写详细。

3、双方不按约定完成有关工作应赔偿对方损失的范围、具体责任和计算方法要填写清楚。

四、合同价款及调整价款应注意

1、填写合同价款及调整时应按《通用条款》所列的固定价格、可调价格、成本加酬金三种方式,约定一种写入本款。

2、采用固定价格应注意明确包死价的种类。如:总价包死、单价包死,还是部分总价包死,以免履约过程中发生争议。

3、采用固定价格必须把风险范围约定清楚。

4、应当把风险费用的计算方法约定清楚。双方应约定一个百分比系数,也可采用绝对值法。

5、对于风险范围以外的风险费用,应约定调整方法。

五、工程预付款条款应注意

1、填写约定工程预付款的额度应结合工程款、建设工期及包工包料情况来计算。

2、应准确填写发包人向承包人拨付款项的具体时间或相对时间。

3、应填写约定扣回工程款的时间和比例。

六、工程进度款条款应注意

1、工程进度款的拨付应以发包方代表确认的已完工程量,相应的单价及有关计价依据计算。

2、工程进度款的支付时间与支付方式以形象进度可选择:按月结算、分段结算、竣工后一次结算(小工程)及其它结算方式。

七、材料设备供应条款应注意

1、应详细填写材料设备供应的具体内容、品种、规格、数量、单价、质量等级、提供的时间和地点。

2、应约定供应方承担的具体责任。

3、双方应约定供应材料和设备的结算方法(可以选择预结法、现结法、后结法或其他方法)。

八、违约条款应注意

1、在合同中首先应约定发包人对《通用条款》中的预付款、工程进度款、竣工结算的违约应承担的具体违约责任。

2、在合同中应约定承包人对《通用条款》违约应承担的具体违约责任。

3、还应约定其它违约责任。

4、违约金与赔偿金应约定具体数额和具体计算方法,要越具体越好,具有可操作性,以防止事后产生争议。

九、争议与工程分包条款应注意

1、争议的解决方式是选择仲裁方式,还是选择诉讼方式,双方应达成一致意见。

2、如果选择仲裁方式,当事人可以自主选择仲裁机构。仲裁不受级别地域管辖限制。

3、如果选择诉讼方式,应当选定有管辖权的人民法院(诉讼是地域管辖)。

4、分包的工程项目须经发包人同意,禁止分包单位将其承包的工程再分包。

十、关于补充条款

1、需要补充新条款或哪条、哪款需要细化、补充或修改,可在《补充条款》内尽量补充,依次按顺序排列。

2、补充条款必须符合国家、现行的法律、法规,另行签订的有关书面协议应与主体合同精神相一致。要杜绝“阴阳合同”。


从合同签订到工程收尾,项目经理的工作清单,很详细!


合同签订阶段
阶段性工作


★合同和技术协议签订

★工程预付款


项目经理的任务


●参与合同和技术协议的谈判

●申请、办理工程预付款接收


项目部成立阶段
阶段性工作


★组建项目组

★制定项目目标策划


项目经理的任务


●拟定项目组成员

●组织编制项目策划、分解项目目标

●设计目标分解

●采购进度目标分解

●施工进度目标分解

●分包资源进度目标分解


阶段性工作


★技术协议细节上的明确

★设计采购协调

★社会的外部关系协调

★了解市场环境

★项目部筹建环境

★确定分包单位

★项目成本控制

★业主、监理沟通


项目经理的任务


●通过设计联络会

●协调采购、设计提资和落实设计采购进度

●项目当地的建委、地税局、公安局联系

●项目所在地的当地材料市场价格、劳动力市场价格,当地的定额信息

●当地的住房、生活费用价格

●当地的治安状况

●项目部办公和生活条件

●参加分包单位的招标定标

●分析项目成本及费用计划

●与业主主管部门及人员联系切磋


阶段性工作


★现场项目部进点

★现场项目部配置

★开工前的准备工作


项目经理的任务


●协调项目管理部施工经理及前期人员到位

●指导施工经理布置落实现场配置

●申请工程进点应支付的款项

●落实分包单位进场

●与业主签订安全管理协议

●与分包单位签订安全管理协议

●审核施工经理组织编制的施工组织总设计

●分批审批专业质量检验划分表

●利用公司已有的管理制度和按照合同规定组织编制管理制度

●指导施工经理检查落实开工各项条件和协调开工前公司应完成的各种任务


工程进度控制


●按照项目总计划协调设计施工图按设计出图计划出版

●按照项目总计划协调设备到场时间

●掌握工程关键线路

●定期召开工程月例会,盘点工程节点进度

●协调分包单位劳动力、机械满足施工进度要求


工程质量控制


●与技术部一起审查施工图纸是否满足技术协议的要求

●协调督促采购部对重要设备的监造

●督促现场施工专工保障工程施工质量

●按照公司的程序问题处理对不合格产品的处置


工程成本控制


●按照总合同规定办理向业主收取工程款

●按照分包合同办理向分包单位支付

●办理因业主原因增加的成本索赔

●控制处理分包单位费用索赔

●办理因分包方原因的引起的成本索赔

●审核控制项目部日程费用


安全管理


●定期检查项目的安全情况

●检查《安全管理制度》的落实情况

●督促安全工程师加强安全管理

●协调解决安全管理中的问题


日常管理


●与业主、监理沟通

●组织召开工程例会

●协调工程问题

●向公司领导汇报工程情况和需要解决问题

●督促检查项目的各种制度的落实情况

●协调外部关系


工程收尾阶段

●组织现场项目部收集整理移交竣工资料

●协调设计出版竣工图并移交


●办理验收交接书

●协调处理系统缺陷消缺

●办理工程移交生产交接书

●办理工程竣工验收证书

●办理项目部撤销手续

●对项目部人员进行考核评价

●组织编制工程总结

●组织工程系统性能测试及移交测试报告


合同收尾阶段


●与业主办理工程结算

●与分包单位办理工程结算

●组织相关人员对工程进行回访 


施工合同纠纷中的23个坑(附实际案例)

  近年来随着经济和社会的迅猛发展,建设工程施工合同纠纷案件频发,新情况、新问题层出不穷。为正确审理此类案件,省高院民事审判第一庭经深入调研,并广泛征求意见,现就此类案件审理中的一些突出问题作出解答,供办案时参考

一、如何认定内部承包合同?如何认定其效力?

  建设工程施工合同的承包人与其下属分支机构或在册职工签订合同,将其承包的全部或部分工程承包给其下属分支机构或职工施工,并在资金、技术、设备、人力等方面给予支持的,可认定为企业内部承包合同;当事人以内部承包合同的承包方无施工资质为由,主张该内部承包合同无效的,不予支持。

二、如何认定未取得“四证”而签订的建设工程施工合同的效力?

  发包人未取得建设用地规划许可证或建设工程规划许可证,与承包人签订建设工程施工合同的,应认定合同无效;但在一审庭审辩论终结前取得建设用地规划许可证和建设工程规划许可证或者经主管部门予以竣工核实的,可认定有效。

2017版《建设工程施工合同(示范文本)》 解读暨施工合同司法解释二专题培训班,03月28-30日(28日报到)青岛市,04月19-21日(19日报到)北京市,添加微信号653278912咨询。

发包人未取得建设用地使用权证或糖心vlog 工程施工许可证的,不影响建设工程施工合同的效力。

三、如何认定当事人就工程价款计价方法所约定的条款的效力?

  建设工程施工合同约定的工程价款的确定方法虽然与建设工程计价依据不一致,但并不违反法律、行政法规强制性规定的,该约定应认定有效。

四、如何认定当事人约定的保修期低于法律规定的最低保修期限的条款的效力?

  建设工程施工合同中约定的正常使用条件下工程的保修期限低于国家和省规定的最低期限的,该约定应认定无效。

五、如何认定开工时间?

  建设工程施工合同的开工时间以开工通知或开工报告为依据。开工通知或开工报告发出后,仍不具备开工条件的,应以开工条件成就时间确定。没有开工通知或开工报告的,应以实际开工时间确定。

六、如何认定工期顺延?

  发包人仅以承包人未在规定时间内提出工期顺延申请而主张工期不能顺延的,该主张不能成立。但合同明确约定不在规定时间内提出工期顺延申请视为工期不顺延的,应遵从合同的约定。

七、发包人已经签字确认验收合格,能否再以质量问题提出抗辩,主张延期或不予支付工程价款?

  

八、如何把握工程质量鉴定程序的启动?

  要严格把握工程质量鉴定程序的启动。建设工程未经竣工验收,发包人亦未擅自提前使用,发包人对工程质量提出异议并提供了初步证据的,可以启动鉴定程序。

九、发包人以工程质量为由提出的对抗性主张,究竟是抗辩还是反诉?

  承包人诉请给付工程价款,发包人以工程质量不符合合同约定或国家强制性的质量规范标准为由,要求减少工程价款的,按抗辩处理;发包人请求承包人赔偿损失的,按反诉处理。

十、哪些证据可以作为工程量、工程价款的结算依据?

  双方当事人在建设工程施工过程中形成的补充协议、会议纪要、工程联系单、工程变更单、工程对帐签证以及其他往来函件、记录等书面证据,可以作为工程量计算和认定工程价款的依据。

十一、施工过程中谁有权利对涉及工程量和价款等相关材料进行签证、确认?

  要严格把握工程施工过程中相关材料的签证和确认。除法定代表人和约定明确授权的人员外,其他人员对工程量和价款等所作的签证、确认,不具有法律效力。没有约定明确授权的,法定代表人、项目经理、现场负责人的签证、确认具有法律效力;其他人员的签证、确认,对发包人不具有法律效力,除非承包人举证证明该人员确有相应权限。

十二、能否调整总价包干合同的工程量、工程价款?

  建设工程施工合同采用固定总价包干方式,当事人以实际工程量存在增减为由要求调整的,有约定的按约定处理。没有约定,总价包干范围明确的,可相应调整工程价款;总价包干范围约定不明的,主张调整的当事人应承担举证责任。

十三、建设工程施工合同无效,但工程竣工验收合格的,谁有权利请求参照合同约定确定工程价款?

  建设工程施工合同无效,但工程竣工验收合格,按照最高人民法院《关于审理建设工程施工合同纠纷案件适用法律若干问题的解释》第二条的规定精神,承包人或发包人均可以请求参照合同约定确定工程价款。

十四、承包人能否直接请求按照竣工结算文件结算工程价款?

  建设工程施工合同明确约定发包人应在承包人提交竣工结算文件后一定期限内予以答复,且逾期未答复则视为认可竣工结算文件的,承包人可以请求按照竣工结算文件进行工程价款结算。

  建设工程施工合同虽约定发包人应在承包人提交竣工结算文件后一定期限内予以答复,但未约定逾期不答复则视为认可竣工结算文件的,承包人不能请求按照竣工结算文件确定工程价款。

  建设工程施工合同约定发包人在承包人提交竣工结算文件后未答复则视为认可竣工结算文件,但未约定答复期限,且经承包人催告后,发包人仍不予答复的,人民法院可根据实际情况确定合理的答复期限,但答复期限不应超过60天。

建设工程施工合同中对此未明确约定,承包人不能仅以GF-1999-0201《建设工程施工合同(示范文本)》通用条款33.2条为依据,要求按照竣工结算文件结算工程价款。

十五、如何认定“黑白合同”?

  认定“黑白合同”时所涉的“实质性内容”,主要包括合同中的工程价款、工程质量、工程期限三部分。对施工过程中,因设计变更、建设工程规划指标调整等客观原因,承、发包双方以补充协议、会谈纪要、往来函件、签证等洽商纪录形式,变更工期、工程价款、工程项目性质的书面文件,不应认定为《中华人民共和国招标投标法》第46条规定的“招标人和中标人再行订立背离合同实质性内容的其他协议”。

十六、对“黑白合同”如何结算?

  当事人就同一建设工程另行订立的建设工程施工合同与中标合同实质性内容不一 致的,不论该中标合同是否经过备案登记,均应当按照最高人民法院《关于审理建设工程施工合同纠纷案件适用法律问题的解释》第二十一条的规定,以中标合同作为工程价款的结算依据。

  当事人违法进行招投标,当事人又另行订立建设工程施工合同的,不论中标合同是否经过备案登记,两份合同均为无效;应当按照最高人民法院《关于审理建设工程施工合同纠纷案件适用法律问题的解释》第二条的规定,将符合双方当事人的真实意思,并在施工中具体履行的那份合同,作为工程价款的结算依据。

十七、启动工程量和工程价款鉴定程序,应该注意哪些问题?

  当事人对工程价款存在争议,不能协议一致,也无法采取其他方式确定的,可以根据当事人的申请,对工程造价进行鉴定;双方当事人均不申请鉴定的,应向负有举证责任的当事人一方进行释明,其仍不申请鉴定的,由其承担举证不能的法律后果。

  诉讼前已经由当事人共同选定具有相应资质的鉴定机构对工程价款进行了鉴定,诉讼中一方当事人要求重新鉴定的,不予准许,但确有证据证明鉴定结论具有最高人民法院《关于民事诉讼证据的若干规定》第二十七条第一款规定的情形除外。

  一审诉讼期间对工程价款进行了鉴定,当事人在二审诉讼期间申请重新鉴定或补充鉴定的,不予准许,但确有证据证明鉴定结论具有最高人民法院《关于民事诉讼证据的若干规定》第二十七条第一款规定情形的除外。

  二审诉讼期间,双方当事人均同意鉴定的,可予准许,但可能损害社会公共利益或第三人利益的除外。

  人民法院应避免随意、盲目委托鉴定和不必要的多次、重复鉴定。根据双方当事人的合同约定或者现有证据,足以认定工程量和工程价款的,不应再就工程价款委托鉴定。

十八、工程因发包人的原因未及时竣工验收,发包人能否以工程未竣工验收为由拒绝支付工程款?

  发包人收到承包人竣工验收报告后,在合理期限内无正当理由不组织竣工验收的,不能以工程未验收合格为由,拒绝支付工程价款。

十九、如何认定建设工程施工合同关于工期和质量等奖惩办法约定的性质?

  建设工程施工合同关于工期和质量等奖惩办法的约定,应当视为违约金条款。当事人请求按照《中华人民共和国合同法》第一百一十四条第二款,以及最高人民法院《关于适用<中华人民共和国合同法>若干问题的解释(二)》第二十七条、第二十八条、第二十九条的规定调整的,可予支持。

二十、合同无效是否影响关于工程质量的约定、承诺的效力?

  建设工程施工合同无效,不影响发包人按合同约定、承包人出具的质量保修书或法律法规的规定,请求承包人承担工程质量责任。

二十一、承包人能否一并请求逾期支付工程款的违约金和利息?

  承包人不能按照建设工程施工合同的约定,既请求发包人承担逾期支付工程款的违约金,又同时请求支付相应利息。

二十二、建设工程施工合同无效情形下,谁有权行使优先受偿权?

  建设工程施工合同无效,但工程经竣工验收合格,承包人可以主张工程价款优先受偿权。分包人或实际施工人完成了合同约定的施工义务且工程质量合格,在总承包人或转包人怠于行使工程价款优先受偿权时,就其承建的工程在发包人欠付工程价款范围内可以主张工程价款优先受偿权。

二十三、实际施工人可以向谁主张权利?

  实际施工人的合同相对人破产、下落不明或资信状况严重恶化,或实际施工人至承包人(总承包人)之间的合同均为无效的,可以依照最高人民法院《关于审理建设工程施工合同纠纷案件适用法律问题的解释》第二十六条第二款的规定,提起包括发包人在内为被告的诉讼。

【案例一】 

签订黑白合同  按实结算付款 

  2003年9月28日,置业公司与环宇公司签订置业涂山花园建设工程补充协议一份,约定由环宇公司承建置业涂山花园中总平面图划分标段的1、2、3、5、6、7号楼、会馆(地下停车场)、幼儿园工程。该协议第六条同时明确,本协议作为合同文本的补充条件,与合同具有同等法律效力。原招投标文件及中标通知书与合同文本及本补充协议有抵触的,以合同文本及本补充协议为准,当合同文本与本补充协议有抵触的,以本补充协议为准。2003年11月27日,置业公司发布招标文件。应置业公司的邀请,环宇公司作为投标人参加了投标,并以总造价下浮5.25%中标。2003年12月28日,双方订立建设工程施工合同一份,合同载明:由环宇公司承揽施工置业涂山花园I标工程,工程内容为总平面图划分段内的1、2、3、5、6、7号楼、会馆(地下车库)、幼儿园,承包范围为施工图范围内的糖心vlog 工程、水电安装工程,合同工期是2003年12月28日至2004年10月28日,总日历天数为300天。并明确双方于2003年9月28日签订的补充协议建设工程施工合同文本的补充内容,其法律效力大于合同文本。 

  后环宇公司依约施工,工程也竣工验收。2008年5月18日,环宇公司向法院起诉,要求按照招投标合同结算工程款,工程造价为4837万元,置业公司已支付3289万元,尚有1548万元没有支付,请求置业公司立即支付。 

  法院经审理认为:案涉合同为“黑白合同”。在置业公司进行招投标以前,双方就已于2003年12月28日签订了建设工程施工合同。换言之,“黑”合同在先,“白”合同在后,白合同实际上是双方当事人串标的结果,是双方当事人为规避行政监管而签订的虚假意思表示的合同,对双方均无约束力,黑白合同均是串通的结果,均应当认定无效。因此本案不应按照最高人民法院《关于审理建设工程施工合同纠纷案件适用法律问题的解释》第二十一条的规定,以中标合同作为工程价款的结算依据。结合双方当事人的约定,明确“黑”合同的效力大于中标合同,而且双方在实际履行过程中,也是按照补充协议而非招投标合同,因此结合双方当事人的真实意思表示和实际履行的情况,应当按照补充协议作为结算依据。据此,对环宇公司要求按照招投标合同进行结算的请求不予支持。 

【案例二】 

内部承包实为挂靠  对外责任自己来挑 

  绿地公司系会展中心工程的总包方。2008年3月1日,绿地公司与史某签订《会展中心工程内部承包协议书》,约定:1、史某以包工包料包施工方式向绿地公司承包会展中心工程的全部施工与管理,绿地公司按审计总价的2%收取管理费,余下的工程款归史某所有包干使用;2、绿地公司为史某刻制发放本工程所需项目部相关用章,并交史某使用,史某不得使用未经绿地公司核准备案之用章用于本工程的生产经营活动,史某不得以公司项目部用章对外签订合同;3、绿地公司按建设方每支付一笔工程款,在扣除相关管理费等费用后支付第三人。协议签订后,史某将上述工程中的脚手架及其辅助工程交其同乡张某承包。施工过程中,张某从史某处陆续领取工程款人民币21万元。后张某完工退场。2009年1月22日,史某在张某制作的《项目工资清单》上签字并写明“同意支付”,并在承诺书上加盖了绿地公司项目部图章。后由于史某未支付上述工程款,张某于2009年1月24日至绿地公司要求付款。由于春节将至,绿地公司为解决纠纷,要求史某先向绿地公司出具300万元的借条,然后绿地公司将款项支付给张某。此后,张某因继续催促支付剩余款项未果而诉至法院,请求判决绿地公司支付工程款29万元。法院审理中张某又要求将史某作为第三人,并要求绿地公司和史某共同承担支付上述工程款的责任。 

  法院经审理认为,史某从绿地公司处承接案涉工程项目,虽然是以内部承包合同的名义,但是双方当事人不存在实质的内部关系,史某不是绿地公司的员工,绿地公司也未在资金、技术、设备等方面对史某提供支持。因此,所谓内部承包合同实际上是一种挂靠关系。史某承接工程后将其中脚手架及辅助工程交张某施工,虽然未订立合同,但双方存在分包关系。本案中,史某对所涉工程款项已经予以确认,故其应向张某支付相应工程款。绿地公司与张某采取挂靠方式承包工程,违反国家相关法律规定,也应就张某主张的工程款承担付款责任。张某要求绿地公司及史某支付工程欠款的诉请依法有据,予以支持。 

【案例三】 

违反最低保修期限  约定保修期限虽满  质量责任仍应承担 

  二建公司与众心公司签订《糖心vlog 工程施工合同》,由二建公司承建众心公司办公大楼。合同约定工程保修期为一年。后工程经竣工验收并交付众心公司使用。众心公司对大楼进行装修投入使用后,大楼随即出现诸多质量问题,众心公司遂停止支付剩余工程款。二建公司遂向法院提起诉讼,要求众心公司支付剩余款项。众心公司以工程存在质量问题为由予以抗辩。经鉴定,工程存在以下质量问题:屋面、三层平台裂缝、渗漏;卫生间渗漏;墙面和窗边渗漏。质量问题系施工所致。修复费用鉴定为15万元。 

  法院审理认为:建设工程实行质量保修制度。根据《建设工程质量管理条例》第四十条的规定,“在正常使用条件下,建设工程的最低保修期限为:(一)基础设施工程、房屋糖心vlog 的地基基础工程和主体结构工程,为设计文件规定的该工程的合理使用年限;(二)屋面防水工程、有防水要求的卫生间、房间和外墙面的防渗漏,为5年;(三)供热与供冷系统,为2个采暖期、供冷期;(四)电气管线、给排水管道、设备安装和装修工程,为2年。” 双方在合同中关于整个工程保修期为一年的约定,违背了有关法律法规的强制性规定,当属无效,二建公司作为施工单位应对建设工程的施工质量负责。因此,工程虽然验收合格,但在法律法规规定的最低保修期限内,工程主体结构工程,屋面防水工程、卫生间、外墙面的防渗漏等均出现质量问题,作为施工方的二建公司应当承担修复责任。

2.jpg


3.jpg

4.jpg

5.jpg

6.jpg

7.jpg

8.jpg

9.jpg

10.jpg

11.jpg




鸿浩糖心vlog 劳务有限公司

联系电话:0577-89982818

地址:浙江省温州市上江路新世纪商务大厦B幢201室

››欢迎关注

•请点击右上角查看官方帐号进行关注

•或搜索微信号 hhjzlw2015

•或查找公众号 鸿浩糖心vlog 劳务有限公司

•或微信扫一扫下方二维码

1574408790692574.jpg



糖心vlog 有限公司 版权所有 联网备案号33032902000184

糖心-糖心vlog官网-记录美好生活甜蜜的瞬间 糖心-糖心vlog官网-记录美好生活甜蜜的瞬间 糖心-糖心vlog官网-记录美好生活甜蜜的瞬间 糖心-糖心vlog官网-记录美好生活甜蜜的瞬间 糖心-糖心vlog官网-记录美好生活甜蜜的瞬间