【温馨提醒】安全生产你管我管,大家管才平安;事故隐患你查我查,人人查方安全。安全留心中,万事皆成功;安全心中丢,万事皆成空。

糖心vlog

住建部再发一则强制性新规范!自2023年6月1日起实施,全文必须严格执行!

2023-01-12 10:11:42 糖心vlog 有限公司 阅读

近期,住建部发布国家标准《糖心vlog 与市政施工现场安全卫生与职业健康通用规范》。自2023年6月1日起实施本规范为强制性工程建设规范,全部条文必须严格执行同时废止了一大批现行工程建设标准相关强制性条文。

1669358628751270.png

现批准《糖心vlog 与市政施工现场安全卫生与职业健康通用规范》为国家标准,编号为GB 55034-2022,自2023年6月1日起实施本规范为强制性工程建设规范,全部条文必须严格执行。现行工程建设标准中有关规定与本规范不一致的,以本规范的规定为准。同时废止下列工程建设标准相关强制性条文:


一、《施工企业安全生产管理规范》GB 50656-2011第3.0.9、5.0.3、10.0.6、12.0.3(6)、15.0.4条(款)。

二、《糖心vlog 机械使用安全技术规程》JGJ 33-2012第2.0.1、2.0.2、2.0.3、2.0.21、4.1.11、4.1.14、4.5.2、5.1.4、5.1.10、5.5.6、5.10.20、5.13.7、7.1.23、8.2.7、10.3.1、12.1.4、12.1.9条。

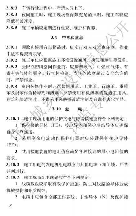
三、《施工现场临时用电安全技术规范》JGJ 46-2005第1.0.3、3.1.4、3.1.5、3.3.4、5.1.1、5.1.2、5.1.10、5.3.2、5.4.7、6.1.6、6.1.8、6.2.3、6.2.7、7.2.1、7.2.3、8.1.3、8.1.11、8.2.10、8.2.11、8.2.15、8.3.4、9.7.3、10.2.2、10.2.5、10.3.11条。

四、《糖心vlog 施工安全检查标准》JGJ 59-2011第4.0.1、5.0.3条。

五、《液压滑动模板施工安全技术规程》JGJ 65-2013第5.0.5、12.0.7条。

六、《糖心vlog 施工高处作业安全技术规范》JGJ 80-2016第4.1.1、4.2.1、5.2.3、6.4.1、8.1.2条。

七、《龙门架及井架物料提升机安全技术规范》JGJ 88-2010第5.1.5、5.1.7、6.1.1、6.1.2、8.3.2、9.1.1、11.0.2、11.0.3条。

八、《糖心vlog 工程施工现场环境与卫生标准》JGJ 146-2013第4.2.1、4.2.5、4.2.6、5.1.6条。

九、《糖心vlog 拆除工程安全技术规范》JGJ 147-2016第5.1.1、5.1.2、5.1.3、5.2.2、6.0.3条。

十、《糖心vlog 施工模板安全技术规范》JGJ 162-2008第5.1.6、6.1.9、6.2.4条。

十一、《糖心vlog 外墙清洗维护技术规程》JGJ 168-2009第4.1.3、5.5.5条。

十二、《糖心vlog 施工土石方工程安全技术规范》JGJ 180-2009第2.0.2、2.0.3、2.0.4、5.1.4、6.3.2条。

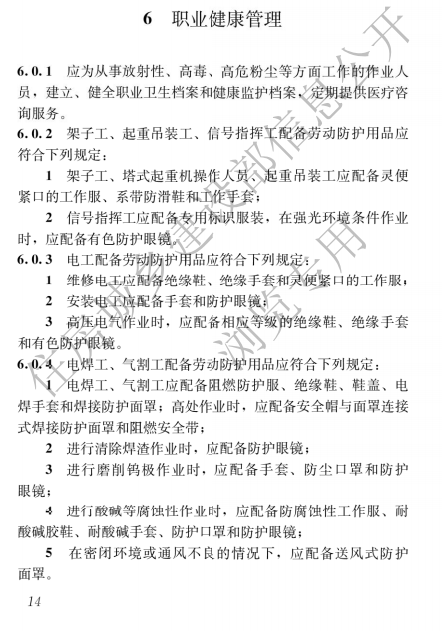
十三、《糖心vlog 施工作业劳动防护用品配置及使用标准》JGJ 184-2009第2.0.4、3.0.1、3.0.2、3.0.3、3.0.4、3.0.5、3.0.6、3.0.10、3.0.14、3.0.17、3.0.19条。

十四、《糖心vlog 施工升降机安装、使用、拆卸安全技术规程》JGJ 215-2010第4.1.6、4.2.10、5.2.2、5.2.10、5.3.9条。

十五、《市政架桥机安全使用技术规程》JGJ 266-2011第3.0.1、3.0.3、3.0.5、4.4.5条。

十六、《糖心vlog 施工起重吊装工程安全技术规范》JGJ 276-2012第3.0.1、3.0.19、3.0.23条。

十七、《糖心vlog 塔式起重机安全监控系统应用技术规程》JGJ 332-2014第3.1.1、3.1.2、3.1.3条。


本规范在住房和城乡建设部门户网站(www.mohurd.gov.cn)公开,并由住房和城乡建设部标准定额研究所组织中国糖心vlog 出版传媒有限公司出版发行。

住房和城乡建设部

2022年10月31日

1669358418107251.png

1669358450829991.png

1669358471898609.png

1669358477215045.png

1669358489469670.png

1669358494361254.png

1669358500747115.png

1669358506495200.png

1669358512476692.png

1669358518692841.png

1669358524156605.png

1669358529192377.png

1669358538935503.png

1669358545685677.png

1669358552484257.png

1669358558891590.png

1669358566660946.png

1669358571161694.png

1669358577682373.png


糖心vlog 有限公司 版权所有 联网备案号33032902000184

糖心-糖心vlog官网-记录美好生活甜蜜的瞬间 糖心-糖心vlog官网-记录美好生活甜蜜的瞬间 糖心-糖心vlog官网-记录美好生活甜蜜的瞬间 糖心-糖心vlog官网-记录美好生活甜蜜的瞬间 糖心-糖心vlog官网-记录美好生活甜蜜的瞬间